Задание ЕГЭ 3 Параграф 79 ГДЗ Мякишев 10 класс (Физика)
Решение #1

Рассмотрим вариант решения задания из учебника Мякишев, Буховцев 10 класс, Просвещение:
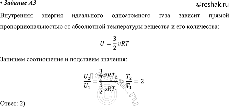
A3. Как изменяется внутренняя энергия одноатомного идеального газа при повышении его абсолютной температуры в 2 раза?
1) увеличивается в 4 раза
2) увеличивается в 2 раза
3) уменьшается в 2 раза
4) уменьшается в 4 раза
Похожие решебники
Популярные решебники 10 класс Все решебники
*К сожалению, временные проблемы с публикацией комментариев с мобильных устройств.