Упр.75.4 ГДЗ Лукашик 7-9 класс по физике (Физика)
Решение #1

Рассмотрим вариант решения задания из учебника Лукашик, Иванова 9 класс, Просвещение:
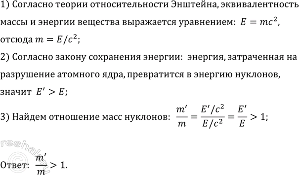
Для разрушения атомного ядра на нуклоны необходимо затратить энергию. Что можно сказать об отношении m'/m (где m— масса нуклона в составе ядра, а m'— его же масса покоя за пределами ядра)?
Популярные решебники 9 класс Все решебники
*К сожалению, временные проблемы с публикацией комментариев с мобильных устройств.