Упр.744 ГДЗ Мерзляк 9 класс (Алгебра)
Решение #1 (Учебник 2024)
Решение #2 (Учебник 2024)
Решение #3 (Учебник 2021)
Решение #4 (Учебник 2021)

Рассмотрим вариант решения задания из учебника Мерзляк, Полонская, Якир 9 класс, Просвещение:
Найдите сумму бесконечной геометрической прогрессии (bn), если b2 b4 = 36 и b3 + b5 = 8.
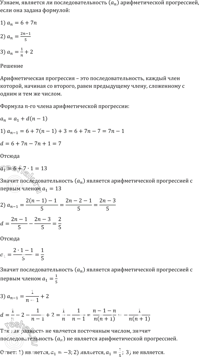
Является ли последовательность (аn) арифметической прогрессией, если она задана формулой n-го члена:
1) an = 6 + 7n;
2) аn = (2n - 1)/5;
3) an = 1/n + 2?
В случае утвердительного ответа укажите первый член и разность прогрессии.
Похожие решебники
Популярные решебники 9 класс Все решебники
*размещая тексты в комментариях ниже, вы автоматически соглашаетесь с пользовательским соглашением