Упр.74.11 ГДЗ Лукашик 7-9 класс по физике (Физика)
Решение #1

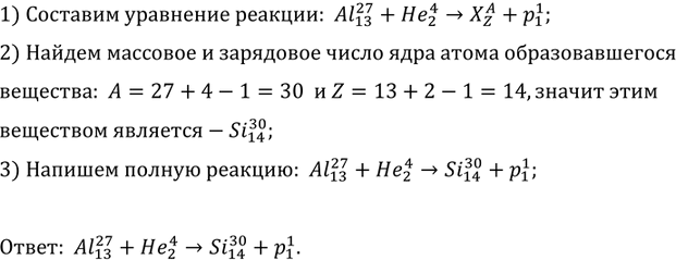
Рассмотрим вариант решения задания из учебника Лукашик, Иванова 9 класс, Просвещение:
Напишите ядерную реакцию, которая происходит при бомбардировке алюминия (A1) а-частицами и сопровождается выбиванием протона.
Популярные решебники 9 класс Все решебники
*К сожалению, временные проблемы с публикацией комментариев с мобильных устройств.