Задание ЕГЭ 4 Параграф 73 ГДЗ Мякишев 10 класс (Физика)
Решение #1

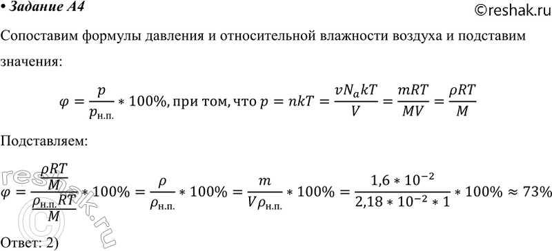
Рассмотрим вариант решения задания из учебника Мякишев, Буховцев 10 класс, Просвещение:
A4 В одном кубическом метре воздуха в комнате при температуре 24 °С находится водяной пар массой 1,6 * 10^-2 кг. Определите относительную влажность воздуха в комнате, если плотность насыщенных паров при данной температуре 2,18 * 10^-2 кг/м3.
1) 100 %
2) 73 %
3) 67 %
4) 53 %
Похожие решебники
Популярные решебники 10 класс Все решебники
*К сожалению, временные проблемы с публикацией комментариев с мобильных устройств.