Упр.702 ГДЗ Бунимович 5 класс (Математика)

Решение #1 (Учебник 2023)

Изображение 1) Из кубиков с ребром 2 см сложили параллелепипед (рис. 10.27). Определите его измерения и объём.2) Из 12 кубиков с ребром 5 см можно сложить 4 разных прямоугольных...

Решение #2 (Учебник 2019)

Изображение 1) Из кубиков с ребром 2 см сложили параллелепипед (рис. 10.27). Определите его измерения и объём.2) Из 12 кубиков с ребром 5 см можно сложить 4 разных прямоугольных...

Рассмотрим вариант решения задания из учебника Бунимович, Дорофеев, Кузнецова 5 класс, Просвещение:
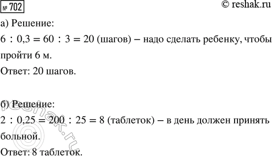
а) Шаг ребёнка 0,3 м. Сколько шагов ему надо сделать, чтобы пройти 6 м?
б) Каждая таблетка содержит 0,25 мг лекарства. Сколько таблеток в день должен принять больной, если ему назначено 2 мг лекарства в сутки?

1) Из кубиков с ребром 2 см сложили параллелепипед (рис. 10.27). Определите его измерения и объём.
2) Из 12 кубиков с ребром 5 см можно сложить 4 разных прямоугольных параллелепипеда. Каковы их измерения? Чему равен объём?

*Цитирирование задания со ссылкой на учебник производится исключительно в учебных целях для лучшего понимания разбора решения задания.
*К сожалению, временные проблемы с публикацией комментариев с мобильных устройств.