Упр.697 ГДЗ Бунимович 5 класс (Математика)

Решение #1 (Учебник 2023)

Изображение Найдите сумму площадей всех граней: а) куба с ребром 6 дм; б) параллелепипеда, длина которого равна 8 см, ширина — 4 см, высота — 3...

Решение #2 (Учебник 2019)

Изображение Найдите сумму площадей всех граней: а) куба с ребром 6 дм; б) параллелепипеда, длина которого равна 8 см, ширина — 4 см, высота — 3...

Рассмотрим вариант решения задания из учебника Бунимович, Дорофеев, Кузнецова 5 класс, Просвещение:
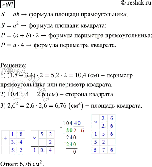
Прямоугольник и квадрат имеют одинаковые периметры. Чему равна площадь квадрата, если длины сторон прямоугольника равны 1,8 см и 3,4 см?

Найдите сумму площадей всех граней: а) куба с ребром 6 дм; б) параллелепипеда, длина которого равна 8 см, ширина — 4 см, высота — 3 см.

*Цитирирование задания со ссылкой на учебник производится исключительно в учебных целях для лучшего понимания разбора решения задания.
*К сожалению, временные проблемы с публикацией комментариев с мобильных устройств.