Задание ЕГЭ 1 Параграф 70 ГДЗ Мякишев 10 класс (Физика)
Решение #1

Рассмотрим вариант решения задания из учебника Мякишев, Буховцев 10 класс, Просвещение:
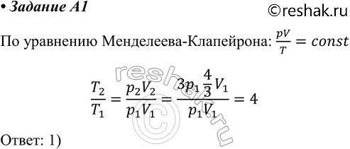
A1. В сосуде находится некоторое количество идеального газа. Какой станет температура газа, если он перейдёт из состояния 1 в состояние 2 (см. рис.)?
1) T2=4T1
2) T2=T1/4
3) T2=4T1/3
4) T2=T1
Похожие решебники
Популярные решебники 10 класс Все решебники
*К сожалению, временные проблемы с публикацией комментариев с мобильных устройств.