Упр.7.37 ГДЗ Лукашик 7-9 класс по физике (Физика)
Решение #1

Рассмотрим вариант решения задания из учебника Лукашик, Иванова 7 класс, Просвещение:
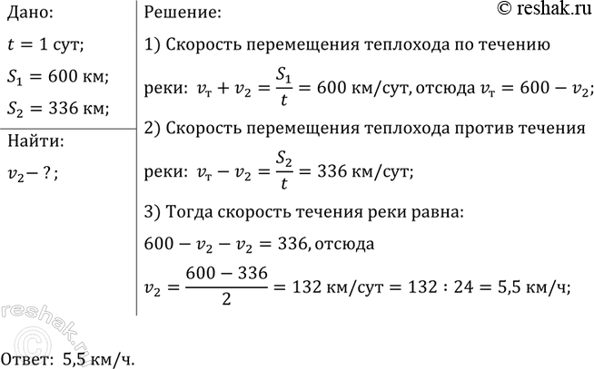
Определите скорость течения реки, если грузовой теплоход проходит за сутки по течению путь, равный 600 км, и против течения путь, равный 336 км, за то же время.
Популярные решебники 7 класс Все решебники
*К сожалению, временные проблемы с публикацией комментариев с мобильных устройств.