Упр.691 ГДЗ Мерзляк Полонский 5 класс (Математика)
Решение #1 (Учебник 2024)
Решение #2 (Учебник 2019)
Решение #3 (Учебник 2019)

Рассмотрим вариант решения задания из учебника Мерзляк, Полонский, Якир 5 класс, Просвещение:
Разложите на простые множители число:
1) 27; 2) 56; 3) 98; 4) 88.
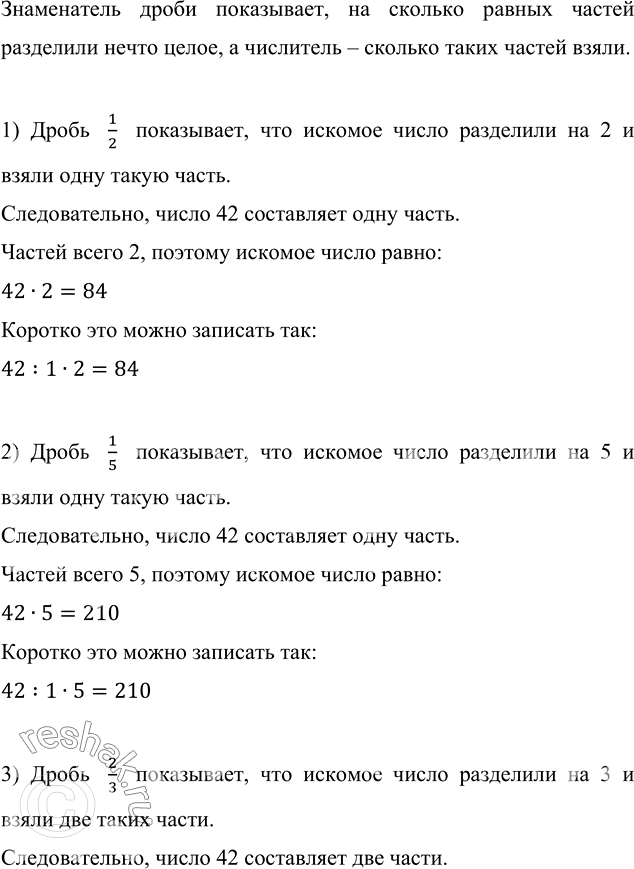
Найдите число, если: 1) 1/2; 2) 1/5; 3) 2/3; 4) 3/7; 5) 7/11; 6) 21/23 его равняется 42.
Знаменатель дроби показывает, на сколько равных частей разделили нечто целое, а числитель – сколько таких частей взяли.
1) Дробь 1/2 показывает, что искомое число разделили на 2 и взяли одну такую часть.
Следовательно, число 42 составляет одну часть.
Частей всего 2, поэтому искомое число равно:
42•2=84
Коротко это можно записать так:
42:1•2=84
2) Дробь 1/5 показывает, что искомое число разделили на 5 и взяли одну такую часть.
Следовательно, число 42 составляет одну часть.
Частей всего 5, поэтому искомое число равно:
42•5=210
Коротко это можно записать так:
42:1•5=210
3) Дробь 2/3 показывает, что искомое число разделили на 3 и взяли две таких части.
Следовательно, число 42 составляет две части.
Тогда, одна часть равна:
42:2=21
Частей всего 3, поэтому искомое число равно:
21•3=63
Коротко это можно записать так:
42:2•3=63
4) Дробь 3/7 показывает, что искомое число разделили на 7 и взяли три такие части.
Следовательно, число 42 составляет три части.
Тогда, одна часть равна:
42:3=14
Частей всего 7, поэтому искомое число равно:
14•7=98
Коротко это можно записать так:
42:3•7=98
5) Дробь 7/11 показывает, что искомое число разделили на 7 и взяли семь таких частей.
Следовательно, число 42 составляет 7 частей.
Тогда, одна часть равна:
42:7=6
Частей всего 11, поэтому искомое число равно:
6•11=66
Коротко это можно записать так:
42:7•11=66
6) Дробь 21/23 показывает, что искомое число разделили на 23 и взяли 21 такую часть.
Следовательно, число 42 составляет 21 часть.
Тогда, одна часть равна:
42:21=2
Частей всего 23, поэтому искомое число равно:
2•23=46
Коротко это можно записать так:
42:21•23=46
Похожие решебники
Популярные решебники 5 класс Все решебники
*размещая тексты в комментариях ниже, вы автоматически соглашаетесь с пользовательским соглашением