Упр.6.88 ГДЗ Дорофеев Суворова 7 класс (Алгебра)
Решение #1

Рассмотрим вариант решения задания из учебника Дорофеев, Суворова, Бунимович 7 класс, Просвещение:
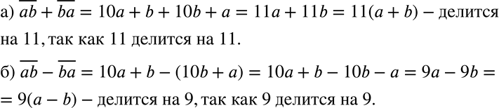
а) Докажите, что сумма двузначных чисел, записанных одними и теми же цифрами, но в обратном порядке, делится на 11.
б) Докажите, что разность двузначных чисел, записанных одними и теми же цифрами, но в обратном порядке, делится на 9.
Популярные решебники 7 класс Все решебники
*К сожалению, временные проблемы с публикацией комментариев с мобильных устройств.