🔥ГДЗ под запретом?

Упр.6.87 ГДЗ Виленкин Жохов 5 класс Часть 2, Просвещение (Математика)

Решение #1 (Учебник 2023)

Изображение а) Запишите переместительное свойство сложения с помощью букв а и с и проверьте его при а = 5,6, с = 38.б) Запишите сочетательное свойство сложения с помощью букв х, у...

Решение #2 (Учебник 2023)

Изображение а) Запишите переместительное свойство сложения с помощью букв а и с и проверьте его при а = 5,6, с = 38.б) Запишите сочетательное свойство сложения с помощью букв х, у...

Рассмотрим вариант решения задания из учебника Виленкин, Жохов, Александрова 5 класс, Просвещение:
а) Запишите переместительное свойство сложения с помощью букв а и с и проверьте его при а = 5,6, с = 38.
б) Запишите сочетательное свойство сложения с помощью букв х, у и г и проверьте его при х = 4,8, у = 5,6, z = 1,2.

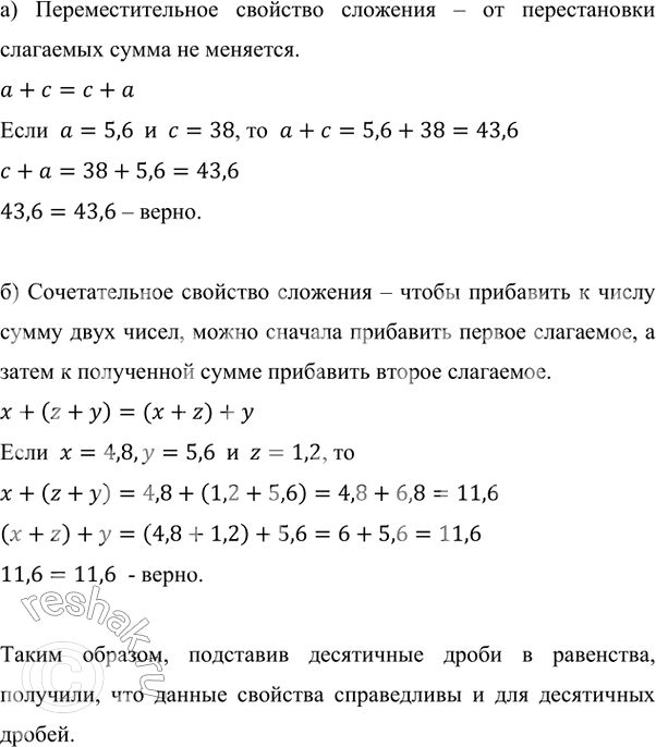
а) Переместительное свойство сложения – от перестановки слагаемых сумма не меняется.
a+c=c+a
Если a=5,6 и c=38, то a+c=5,6+38=43,6
c+a=38+5,6=43,6
43,6=43,6 – верно.

б) Сочетательное свойство сложения – чтобы прибавить к числу сумму двух чисел, можно сначала прибавить первое слагаемое, а затем к полученной сумме прибавить второе слагаемое.
x+(z+y)=(x+z)+y
Если x=4,8,y=5,6 и z=1,2, то
x+(z+y)=4,8+(1,2+5,6)=4,8+6,8=11,6
(x+z)+y=(4,8+1,2)+5,6=6+5,6=11,6
11,6=11,6 - верно.

Таким образом, подставив десятичные дроби в равенства, получили, что данные свойства справедливы и для десятичных дробей.

*Цитирирование задания со ссылкой на учебник производится исключительно в учебных целях для лучшего понимания разбора решения задания.
*К сожалению, временные проблемы с публикацией комментариев с мобильных устройств.