🔥ГДЗ под запретом?

Упр.6.86 ГДЗ Виленкин Жохов 5 класс Часть 2, Просвещение (Математика)

Решение #1 (Учебник 2023)

Изображение В треугольнике первая сторона равна 3,1 см, вторая сторона больше первой стороны на 1,2 см, но меньше третьей стороны на 1,4 см. Найдите периметр...

Решение #2 (Учебник 2023)

Изображение В треугольнике первая сторона равна 3,1 см, вторая сторона больше первой стороны на 1,2 см, но меньше третьей стороны на 1,4 см. Найдите периметр...

Рассмотрим вариант решения задания из учебника Виленкин, Жохов, Александрова 5 класс, Просвещение:
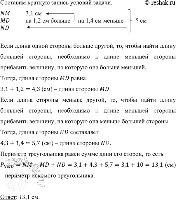
В треугольнике первая сторона равна 3,1 см, вторая сторона больше первой стороны на 1,2 см, но меньше третьей стороны на 1,4 см. Найдите периметр треугольника.

Составим краткую запись условий задачи.
Если длина одной стороны больше другой, то, чтобы найти длину большей стороны, необходимо к длине меньшей стороны прибавить величину, на которую она больше меньшей.
Тогда, длина стороны MD равна
3,1+1,2=4,3 (см) – длина стороны MD.
Если длина стороны меньше другой, то, чтобы найти длину большей стороны, необходимо к длине меньшей стороны прибавить величину, на которую она меньше большей стороны.
Тогда, длина стороны ND составляет
4,3+1,4=5,7 (см) – длина стороны ND.
Периметр треугольника равен сумме длин его сторон, то есть
P_NMD=NM+MD+ND=3,1+4,3+5,7=3,1+10=13,1 (см) – периметр искомого треугольника.

Ответ: 13,1 см.

*Цитирирование задания со ссылкой на учебник производится исключительно в учебных целях для лучшего понимания разбора решения задания.
*К сожалению, временные проблемы с публикацией комментариев с мобильных устройств.