Упр.570 ГДЗ Никольский Потапов 7 класс (Алгебра)
Решение #1
Решение #2

Рассмотрим вариант решения задания из учебника Никольский, Потапов 7 класс, Просвещение:
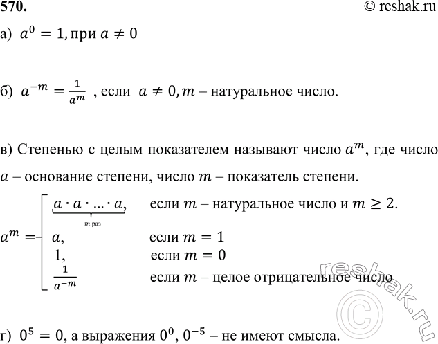
570 а) Что понимают под а^0, если а =/ 0?
б) Что понимают под а^-m, если а=/О и m — натуральное число?
в) Что называют степенью с целым показателем?
г) Имеет ли смысл выражение: 0^5; 0^0; 0^-5?
Популярные решебники 7 класс Все решебники
*К сожалению, временные проблемы с публикацией комментариев с мобильных устройств.