Задание ЕГЭ 2 Параграф 57 ГДЗ Мякишев 10 класс (Физика)
Решение #1

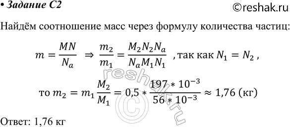
Рассмотрим вариант решения задания из учебника Мякишев, Буховцев 10 класс, Просвещение:
C2. Определите массу золотого слитка, содержащего то же количество атомов, что и железный брусок массой 0,5 кг. Молярные массы золота и железа определите по периодической таблице Менделеева.
Похожие решебники
Популярные решебники 10 класс Все решебники
*К сожалению, временные проблемы с публикацией комментариев с мобильных устройств.