Упр.548 ГДЗ Мерзляк 9 класс (Алгебра)
Решение #1 (Учебник 2024)
Решение #2 (Учебник 2024)
Решение #3 (Учебник 2021)
Решение #4 (Учебник 2024)

Рассмотрим вариант решения задания из учебника Мерзляк, Полонская, Якир 9 класс, Просвещение:
Найдите четыре первых члена арифметической прогрессии, первый член которой равен 1,2, а разность равна -0,3.
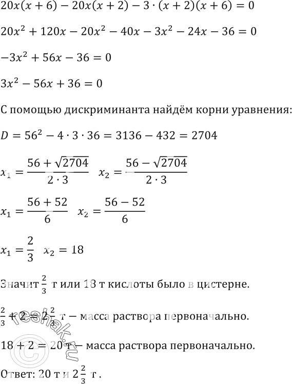
В цистерне находилась концентрированная серная кислота, содержавшая 2 т воды. После того как эту кислоту смешали с 4 т воды, концентрация её снизилась на 15 %.
Сколько тонн кислоты было в цистерне первоначально?
Похожие решебники
Популярные решебники 9 класс Все решебники
*К сожалению, временные проблемы с публикацией комментариев с мобильных устройств.