Упр.532 ГДЗ Никольский Потапов 7 класс (Алгебра)
Решение #1
Решение #2

Рассмотрим вариант решения задания из учебника Никольский, Потапов 7 класс, Просвещение:
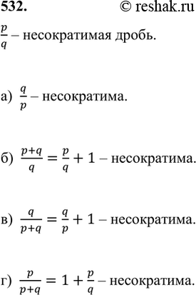
532. Дробь p/q несократима. Будет ли несократимой дробь:
а) q/p;
б) (p+q)/q;
в) q/(p+q);
г) p/(p+q)?
Популярные решебники 7 класс Все решебники
*К сожалению, временные проблемы с публикацией комментариев с мобильных устройств.