Упр.528 ГДЗ Никольский Потапов 7 класс (Алгебра)
Решение #1
Решение #2

Рассмотрим вариант решения задания из учебника Никольский, Потапов 7 класс, Просвещение:
528 а) (m3+n3)/2m * 4mn/(m2-mn+n2);
б) 2a/(a3-b3) : 6ab/(a2-b2);
в) (m3-n3)/(m3+n3) : (m-n)2/(m2-n2);
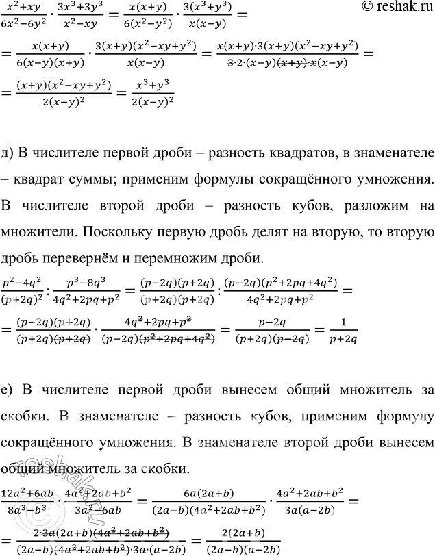
г) (x2+xy)/(6x2-6y2) * (3x3+3y3)/(x2-xy);
д) (p2-4q2)(p+2q)2 : (p3-8q3)/(4q2+2pq+p2);
е) (12a2+6ab)/(8a3-b3) * (4a2+2ab+b2)/(3a2-6ab).
Популярные решебники 7 класс Все решебники
*К сожалению, временные проблемы с публикацией комментариев с мобильных устройств.