Упр.53.27 ГДЗ Лукашик 7-9 класс по физике (Физика)
Решение #1

Рассмотрим вариант решения задания из учебника Лукашик, Иванова 9 класс, Просвещение:
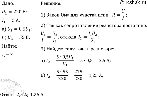
При напряжении 220 В сила тока в резисторе равна 5 А. Какая сила тока будет в резисторе, если напряжение, поданное на него, уменьшить в 2 раза; уменьшить до 55 В?
Популярные решебники 9 класс Все решебники
*К сожалению, временные проблемы с публикацией комментариев с мобильных устройств.