Упр.52.15 ГДЗ Лукашик 7-9 класс по физике (Физика)
Решение #1

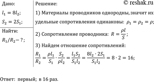
Рассмотрим вариант решения задания из учебника Лукашик, Иванова 9 класс, Просвещение:
Имеются два однородных проводника, однако первый в 8 раз длиннее второго, который имеет вдвое большую площадь поперечного сечения. Какой из проводников обладает большим сопротивлением; во сколько раз?
Популярные решебники 9 класс Все решебники
*К сожалению, временные проблемы с публикацией комментариев с мобильных устройств.