Упр.505 ГДЗ Мерзляк 9 класс (Алгебра)
Решение #1 (Учебник 2024)
Решение #2 (Учебник 2024)
Решение #3 (Учебник 2021)
Решение #4 (Учебник 2024)

Рассмотрим вариант решения задания из учебника Мерзляк, Полонская, Якир 9 класс, Просвещение:
При каких значениях а не имеет корней уравнение:
1) x^2 - ах + 4 = 0;
2) х^2 + (а - 2)х + 25 = 0;
3) 4,5x^2 - (4а + b)х + 3а = 0?
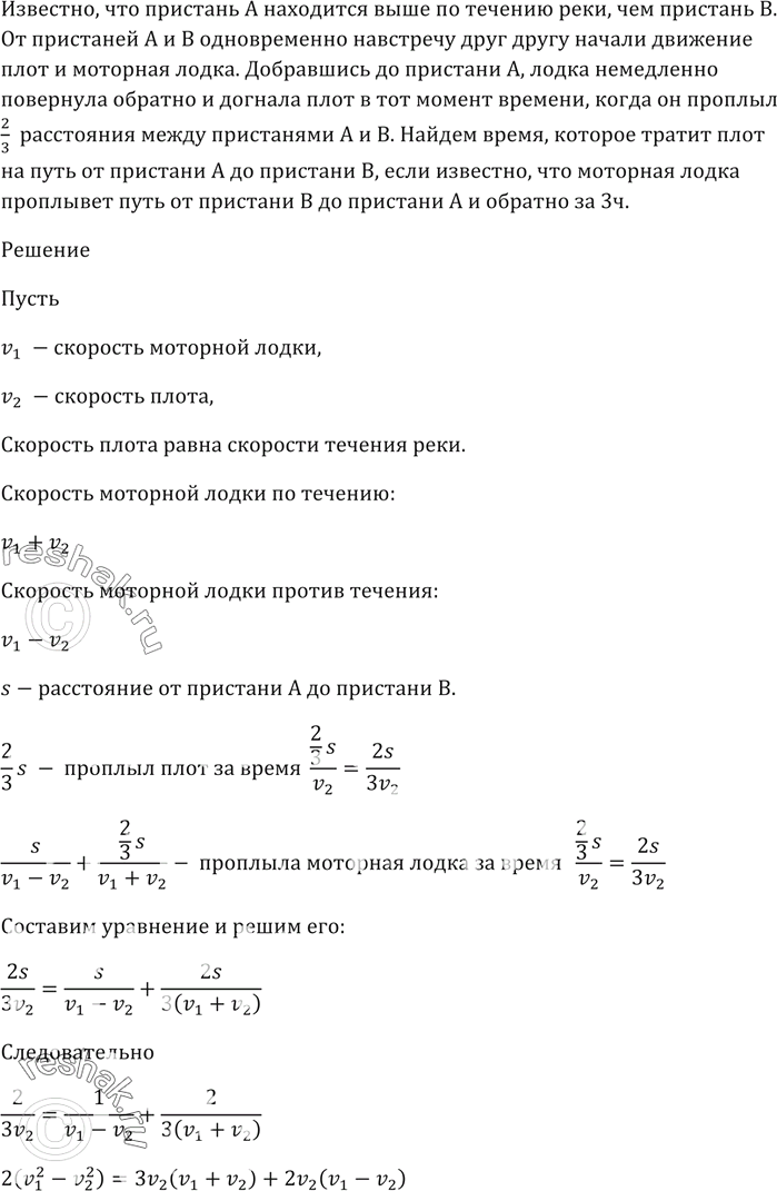
Пристань А находится выше по течению реки, чем пристань В. От пристаней А и В одновременно навстречу друг другу начали движение плот и моторная лодка.
Добравшись до пристани А, лодка немедленно повернула обратно и догнала плот в тот момент времени, когда он проплыл 2/3 расстояния между пристанями А и В.
Найдите время, которое тратит плот на путь от пристани А до пристани В, если известно, что моторная лодка проплывает путь от пристани В до пристани А и обратно за 3 ч.
Похожие решебники
Популярные решебники 9 класс Все решебники
*К сожалению, временные проблемы с публикацией комментариев с мобильных устройств.