Упр.504 ГДЗ Мерзляк 9 класс (Алгебра)
Решение #1 (Учебник 2024)
Решение #2 (Учебник 2024)
Решение #3 (Учебник 2021)
Решение #4 (Учебник 2024)

Рассмотрим вариант решения задания из учебника Мерзляк, Полонская, Якир 9 класс, Просвещение:
Равносильны ли неравенства:
1) x^2 - 2x - 15 > 0 и x^2 - 2x - 15 >= 0;
2) 1/(x^2 - x -20) < 0 и 1/(x^2 - x -20) <= 0;
3) х^2 - 6х + 10 > 0 и -x^2 + х - 1 <= 0;
4) x^2 + 2x + 3 < 0 и -2х^2 - 4 > 0?
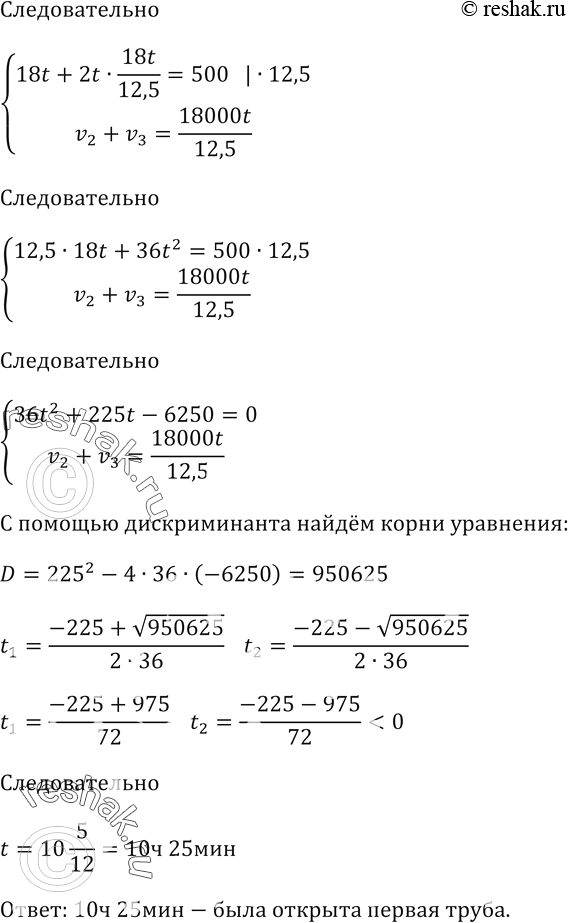
К баку ёмкостью 500 м^3 подведены три трубы. В течение некоторого времени в бак, который сначала был пустым, подавали воду только через первую трубу.
Потом первую трубу закрыли и открыли две другие трубы, через которые подавали воду в бак до полного его заполнения.
Известно, что вторая и третья трубы были открыты в два раза дольше, чем первая труба. Если бы вторая и третья трубы были открыты 12 ч 30 мин, то через них было подано столько же воды, сколько было подано через первую трубу.
Сколько времени была открыта первая труба, если известно, что через неё в бассейн ежеминутно поступало 300 л воды?
Похожие решебники
Популярные решебники 9 класс Все решебники
*К сожалению, временные проблемы с публикацией комментариев с мобильных устройств.