🔥ГДЗ под запретом?

Упр.5.564 ГДЗ Виленкин Жохов 5 класс Часть 2, Просвещение (Математика)

Решение #1 (Учебник 2023)

Изображение Упр.5.564 ГДЗ Виленкин Жохов 5 класс Часть 2, Просвещение

Рассмотрим вариант решения задания из учебника Виленкин, Жохов, Александрова 5 класс, Просвещение:
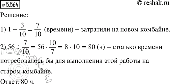
На новом комбайне убрали зерно с поля за 56 ч и затратили времени на 3/10 меньше, чем на старом комбайне. Сколько времени потребовалось бы для выполнения этой работы на старом комбайне?

*Цитирирование задания со ссылкой на учебник производится исключительно в учебных целях для лучшего понимания разбора решения задания.
*К сожалению, временные проблемы с публикацией комментариев с мобильных устройств.