🔥ГДЗ под запретом?

Упр.5.340 ГДЗ Виленкин Жохов 5 класс Часть 2, Просвещение (Математика)

Решение #1 (Учебник 2023)

Изображение Выполните действие и сократите дробную часть полученного результата:а) 7 8/9 - 3 5/9;   б) 5 5/12 + 2 1/12;   в) 29 11/21 - 29 5/21;   г) 6 3/10 + 7 5/10.При...

Решение #2 (Учебник 2023)

Изображение Выполните действие и сократите дробную часть полученного результата:а) 7 8/9 - 3 5/9;   б) 5 5/12 + 2 1/12;   в) 29 11/21 - 29 5/21;   г) 6 3/10 + 7 5/10.При...

Рассмотрим вариант решения задания из учебника Виленкин, Жохов, Александрова 5 класс, Просвещение:
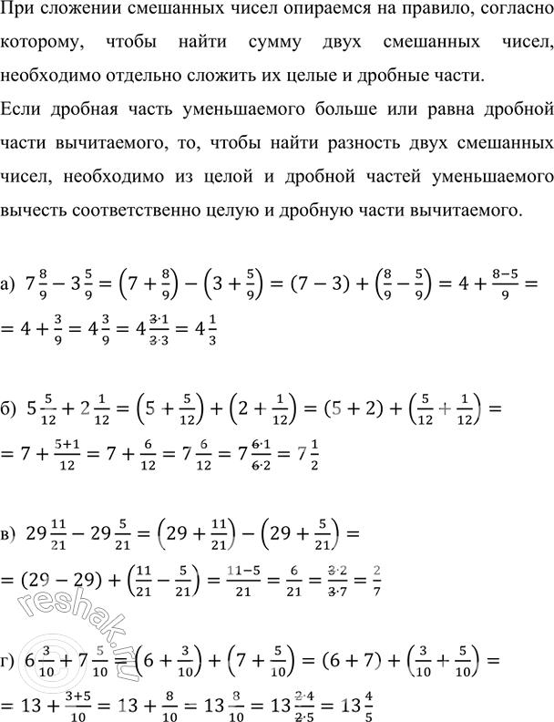
Выполните действие и сократите дробную часть полученного результата:
а) 7 8/9 - 3 5/9; б) 5 5/12 + 2 1/12; в) 29 11/21 - 29 5/21; г) 6 3/10 + 7 5/10.

При сложении смешанных чисел опираемся на правило, согласно которому, чтобы найти сумму двух смешанных чисел, необходимо отдельно сложить их целые и дробные части.
Если дробная часть уменьшаемого больше или равна дробной части вычитаемого, то, чтобы найти разность двух смешанных чисел, необходимо из целой и дробной частей уменьшаемого вычесть соответственно целую и дробную части вычитаемого.

*Цитирирование задания со ссылкой на учебник производится исключительно в учебных целях для лучшего понимания разбора решения задания.
*К сожалению, временные проблемы с публикацией комментариев с мобильных устройств.