Упр.5.324 ГДЗ Виленкин Жохов 5 класс Часть 2, Просвещение (Математика)

Решение #1 (Учебник 2023)

Изображение 1) Туристы совершили сплав на байдарках. Первые 39 км они двигались со скоростью 13 км/ч и сделали остановку на 4 ч, а потом плыли со скоростью 15 км/ч. Сколько времени...

Решение #2 (Учебник 2023)

Изображение 1) Туристы совершили сплав на байдарках. Первые 39 км они двигались со скоростью 13 км/ч и сделали остановку на 4 ч, а потом плыли со скоростью 15 км/ч. Сколько времени...
Дополнительное изображение

Рассмотрим вариант решения задания из учебника Виленкин, Жохов, Александрова 5 класс, Просвещение:
1) Туристы совершили сплав на байдарках. Первые 39 км они двигались со скоростью 13 км/ч и сделали остановку на 4 ч, а потом плыли со скоростью 15 км/ч. Сколько времени продолжался сплав, если туристы проплыли 84 км?
2) Группа туристов по ориентированию на местности первые 3 ч шла со скоростью 5 км/ч и сделала остановку на 2 ч, а остальное время шла по гористой местности со скоростью 2 км/ч. Сколько времени группа затратила на весь переход длиной 21 км?

1) Составим краткую запись условий задачи.
Для начала найдём сколько времени затратили туристы на сплав до остановки.
Затраченное время равно частному от пути на скорость движения.
39:13=3 (ч) – затратил туристы на первую часть сплава.
Для того, чтобы найти время, затраченное на сплав после остановки, необходимо найти расстояние, которое осталось проплыть туристам.
Всего туристы проплыли 84 км, при этом до остановки они проплыли 39 км, получим, что
84-39=45 (км) – оставшийся после остановки путь туристов.
Для того, чтобы найти потраченное время, разделим путь после остановки на скорость туристов после остановки – 15 км/ч.
45:15=3 (ч) – потратили туристы на сплав после остановки.
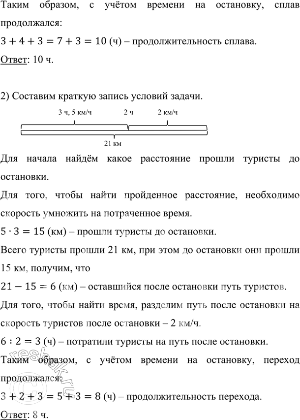
Таким образом, с учётом времени на остановку, сплав продолжался:
3+4+3=7+3=10 (ч) – продолжительность сплава.
Ответ: 10 ч.

2) Составим краткую запись условий задачи.
Для начала найдём какое расстояние прошли туристы до остановки.
Для того, чтобы найти пройденное расстояние, необходимо скорость умножить на потраченное время.
5•3=15 (км) – прошли туристы до остановки.
Всего туристы прошли 21 км, при этом до остановки они прошли 15 км, получим, что
21-15=6 (км) – оставшийся после остановки путь туристов.
Для того, чтобы найти время, разделим путь после остановки на скорость туристов после остановки – 2 км/ч.
6:2=3 (ч) – потратили туристы на путь после остановки.
Таким образом, с учётом времени на остановку, переход продолжался:
3+2+3=5+3=8 (ч) – продолжительность перехода.
Ответ: 8 ч.

*Цитирирование задания со ссылкой на учебник производится исключительно в учебных целях для лучшего понимания разбора решения задания.
*размещая тексты в комментариях ниже, вы автоматически соглашаетесь с пользовательским соглашением