🔥ГДЗ под запретом?

Упр.5.225 ГДЗ Виленкин Жохов 5 класс Часть 2, Просвещение (Математика)

Решение #1 (Учебник 2023)

Изображение Бревно длиной 6 м распилили на равные части n распилами. Запишите длину одной части бревна. Вычислите длину одной части при n = 1; 2;...

Решение #2 (Учебник 2020)

Изображение Бревно длиной 6 м распилили на равные части n распилами. Запишите длину одной части бревна. Вычислите длину одной части при n = 1; 2;...

Рассмотрим вариант решения задания из учебника Виленкин, Жохов, Александрова 5 класс, Просвещение:
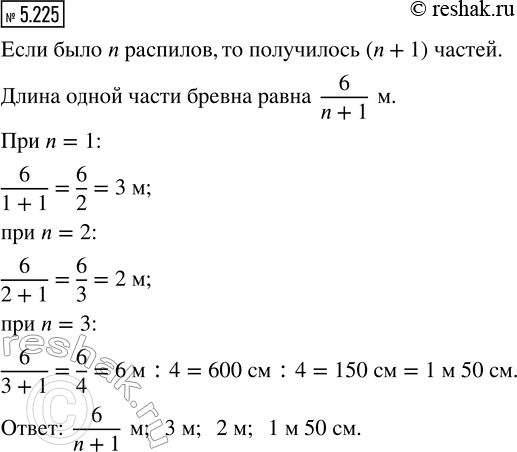
Бревно длиной 6 м распилили на равные части n распилами. Запишите длину одной части бревна. Вычислите длину одной части при n = 1; 2; 3.

Бревно длиной 6 м распилили на равные части n распилами. Запишите длину одной части бревна. Вычислите длину одной части при n = 1; 2; 3.

*Цитирирование задания со ссылкой на учебник производится исключительно в учебных целях для лучшего понимания разбора решения задания.
*К сожалению, временные проблемы с публикацией комментариев с мобильных устройств.