Упр.5.14 ГДЗ Мордкович Семенов 11 класс (Алгебра)
Решение #1 (Учебник 2025)
Решение #2 (Учебник 2022)

Рассмотрим вариант решения задания из учебника Мордкович, Семенов, Александрова 11 класс, Просвещение:
Решите уравнение:
а) log_3 (9 - x) = log_3 (5 - 2x) + 1;
б) log_5 (x^2 + 2x) = log_5 (x + 12);
в) log_0,4 (6 - x) = 2 log_0,4 x;
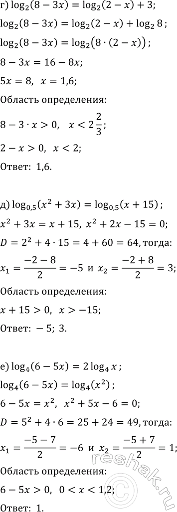
г) log_2 (8 - 3x) = log_2 (2 - x) + 3;
д) log_0,5 (x^2 + 3x) = log_0,5 (x + 15);
е) log_4 (6 - 5x) = 2 log_4 x.
Решите уравнение:
а) sin(x)·v(4-x^2)=0; г) cos(x)·v(9-x^2)=0;
б) cos(x)·v(4x-3-x^2)=0; д) sin(x)·v(5x-2-2x^2)=0;
в) tg(x)·v(9-4x^2)=0; е) ctg(x)·v(16-x^2)=0.
Похожие решебники
Популярные решебники 11 класс Все решебники
*К сожалению, временные проблемы с публикацией комментариев с мобильных устройств.