🔥ГДЗ под запретом?

Упр.484 ГДЗ Никольский Потапов 9 класс (Алгебра)

Решение #1

Изображение 484. Докажите, что для любой геометрической прогрессии {an} верно равенство:а)  (b9+b10)/(b7+b9 )=(b11+b12)/(b9+b11)  б) ...

Решение #2

Изображение 484. Докажите, что для любой геометрической прогрессии {an} верно равенство:а)  (b9+b10)/(b7+b9 )=(b11+b12)/(b9+b11)  б) ...

Рассмотрим вариант решения задания из учебника Никольский, Потапов 9 класс, Просвещение:
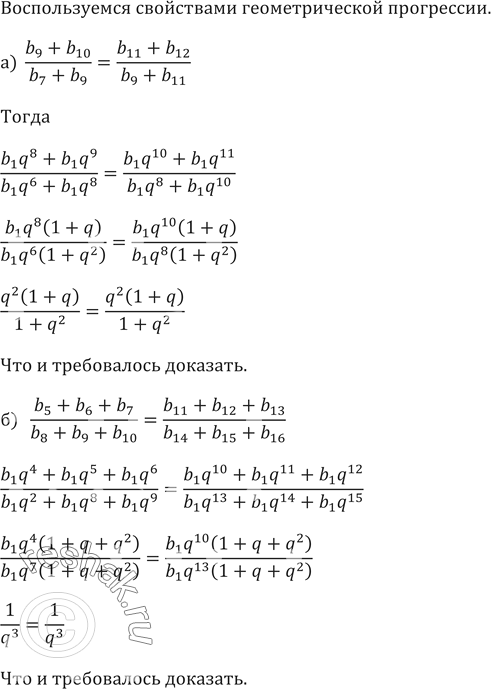
484. Докажите, что для любой геометрической прогрессии {an} верно равенство:
а) (b9+b10)/(b7+b9 )=(b11+b12)/(b9+b11)
б) (b5+b6+b7)/(b8+b9+b10)=(b11+b12+b13)/(b14+b15+b16)
*Цитирирование задания со ссылкой на учебник производится исключительно в учебных целях для лучшего понимания разбора решения задания.
*К сожалению, временные проблемы с публикацией комментариев с мобильных устройств.