🔥ГДЗ под запретом?

Упр.478 ГДЗ Никольский Потапов 9 класс (Алгебра)

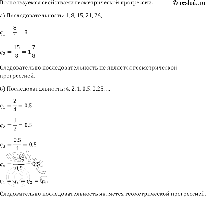
Решение #1

Изображение 478. Является ли геометрической прогрессией последовательность:а) 1, 8, 15, 21, 26, ...;	б) 4, 2, 1, 0,5, 0,25,	...;в) -2, 2, -2, 2, -2, ...;г) 0, 4, 16, 64,...
Дополнительное изображение

Решение #2

Изображение 478. Является ли геометрической прогрессией последовательность:а) 1, 8, 15, 21, 26, ...;	б) 4, 2, 1, 0,5, 0,25,	...;в) -2, 2, -2, 2, -2, ...;г) 0, 4, 16, 64,...
Дополнительное изображение

Рассмотрим вариант решения задания из учебника Никольский, Потапов 9 класс, Просвещение:
478. Является ли геометрической прогрессией последовательность:
а) 1, 8, 15, 21, 26, ...;
б) 4, 2, 1, 0,5, 0,25, ...;
в) -2, 2, -2, 2, -2, ...;
г) 0, 4, 16, 64, 256, ...?
*Цитирирование задания со ссылкой на учебник производится исключительно в учебных целях для лучшего понимания разбора решения задания.
*К сожалению, временные проблемы с публикацией комментариев с мобильных устройств.