🔥ГДЗ под запретом?

Упр.483 ГДЗ Львова Львов 8 класс (Русский язык)

Решение #1

Изображение 483. 1. Докажите, что в данных предложениях употребление уточняющих членов факультативно (необязательно). Прочитайте примеры сначала с ровной повествовательной...

Рассмотрим вариант решения задания из учебника Львова, Львов 8 класс, Мнемозина:
483. 1. Докажите, что в данных предложениях употребление уточняющих членов факультативно (необязательно). Прочитайте примеры сначала с ровной повествовательной интонацией, а затем с интонацией обособления. Какой член предложения при этом вы будете выделять интонационно? Что меняется в предложении? Сделайте выводы о том, как связаны смысл, интонация и пунктуация предложений в подобных случаях.
1) Вдруг впереди под тёмными горами мелькнул огонёк. (В. Короленко) 2) Рядом на обочине дороги стояла курчавая молодая сосенка. (Б. Полевой) 3) В июне перед началом косовицы на полях бывает короткая пора затишья и покоя. (В. Астафьев) 4) Внизу в котловане мигали огни посёлка, горели багровые костры. (А. Фадеев)
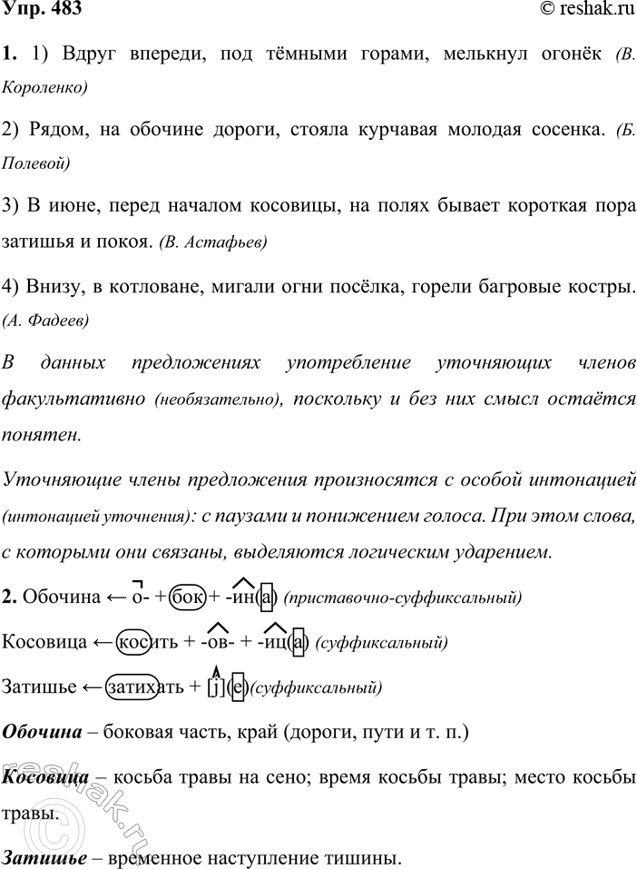
1) Вдруг впереди, под тёмными горами, мелькнул огонёк (В. Короленко)
2) Рядом, на обочине дороги, стояла курчавая молодая сосенка. (Б. Полевой)
3) В июне, перед началом косовицы, на полях бывает короткая пора затишья и покоя. (В. Астафьев)
4) Внизу, в котловане, мигали огни посёлка, горели багровые костры. (А. Фадеев)
В данных предложениях употребление уточняющих членов факультативно (необязательно), поскольку и без них смысл остаётся понятен.
Уточняющие члены предложения произносятся с особой интонацией (интонацией уточнения): с паузами и понижением голоса. При этом слова, с которыми они связаны, выделяются логическим ударением.

2. Определите, как образованы выделенные слова. Какое из них не является общеупотребительным? Объясните их лексическое значение с помощью однокоренных слов.
Обочина < о- + бок + -ин(а) (приставочно-суффиксальный)
Косовица < косить + -ов- + -иц(а) (суффиксальный)
Затишье < затихать + [j](е)(суффиксальный)
Обочина – боковая часть, край (дороги, пути и т. п.)
Косовица – косьба травы на сено; время косьбы травы; место косьбы травы.
Затишье – временное наступление тишины.
*Цитирирование задания со ссылкой на учебник производится исключительно в учебных целях для лучшего понимания разбора решения задания.
*К сожалению, временные проблемы с публикацией комментариев с мобильных устройств.