Упр.470 ГДЗ Мерзляк 9 класс (Алгебра)
Решение #1 (Учебник 2024)
Решение #2 (Учебник 2024)
Решение #3 (Учебник 2021)
Решение #4 (Учебник 2024)

Рассмотрим вариант решения задания из учебника Мерзляк, Полонская, Якир 9 класс, Просвещение:
Постройте график функции:
1) y = x^3 / |x| + 4x,
2) y = 6|х| - х^2.
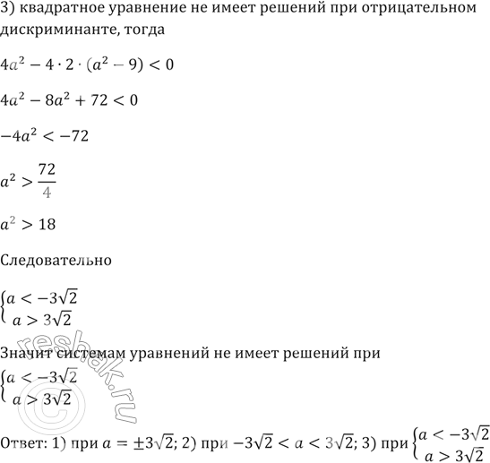
При каких значениях а система уравнений
система
х^2 + у^2 = 9,
х - у = а
1) имеет одно решение;
2) имеет два решения;
3) не имеет решений?
Похожие решебники
Популярные решебники 9 класс Все решебники
*К сожалению, временные проблемы с публикацией комментариев с мобильных устройств.