🔥ГДЗ под запретом?

Упр.455 ГДЗ Никольский Потапов 9 класс (Алгебра)

Решение #1

Изображение 455. Доказываем. Докажите, что последовательность, заданная фюрмулой общего члена:а) аn = Зn - 7; б) аn = -Зn + 5; в) аn = 2n + 8; г) аn = -2п - 3, является...

Решение #2

Изображение 455. Доказываем. Докажите, что последовательность, заданная фюрмулой общего члена:а) аn = Зn - 7; б) аn = -Зn + 5; в) аn = 2n + 8; г) аn = -2п - 3, является...
Дополнительное изображение

Рассмотрим вариант решения задания из учебника Никольский, Потапов 9 класс, Просвещение:
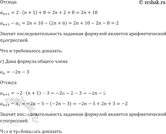
455. Доказываем. Докажите, что последовательность, заданная фюрмулой общего члена:
а) аn = Зn - 7; б) аn = -Зn + 5; в) аn = 2n + 8; г) аn = -2п - 3, является арифметической прогрессией.
*Цитирирование задания со ссылкой на учебник производится исключительно в учебных целях для лучшего понимания разбора решения задания.
*К сожалению, временные проблемы с публикацией комментариев с мобильных устройств.