🔥ГДЗ под запретом?

Упр.449 ГДЗ Никольский Потапов 9 класс (Алгебра)

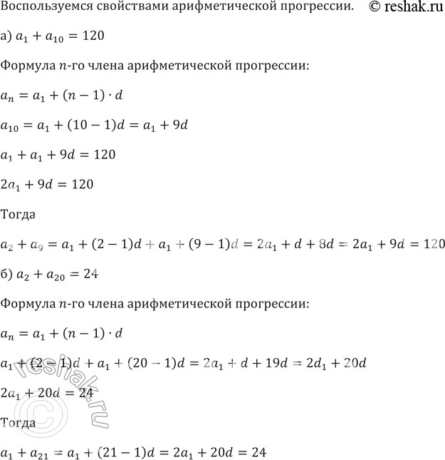
Решение #1

Изображение Упр.449 ГДЗ Никольский Потапов 9 класс

Решение #2

Изображение Упр.449 ГДЗ Никольский Потапов 9 класс
Дополнительное изображение

Рассмотрим вариант решения задания из учебника Никольский, Потапов 9 класс, Просвещение:
449.
а) a1+a10=120
б) a2+a20=24

в) a1+a5=48
г) a3+a9=160
*Цитирирование задания со ссылкой на учебник производится исключительно в учебных целях для лучшего понимания разбора решения задания.
*К сожалению, временные проблемы с публикацией комментариев с мобильных устройств.