Упр.44.6 ГДЗ Мерзляк 10 класс Углубленный уровень (Алгебра)
Решение #1

Рассмотрим вариант решения задания из учебника Мерзляк, Номировский, Поляков 10 класс, Просвещение:
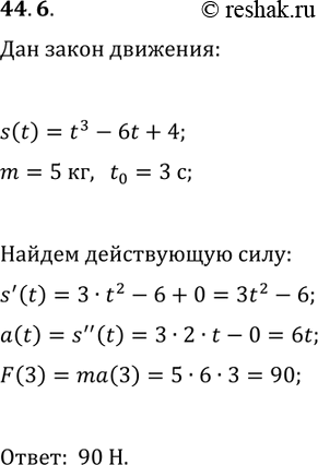
44.6. Тело массой 5 кг движется по координатной прямой по закону s(t)=t^3-6t+4 (перемещение измеряется в метрах, время — в секундах). Найдите силу F(t)=ma(t), действующую на тело через 3 с
после начала движения.
Похожие решебники
Популярные решебники 10 класс Все решебники
*размещая тексты в комментариях ниже, вы автоматически соглашаетесь с пользовательским соглашением