Упр.439 ГДЗ Никольский Потапов 7 класс (Алгебра)
Решение #1
Решение #2

Рассмотрим вариант решения задания из учебника Никольский, Потапов 7 класс, Просвещение:
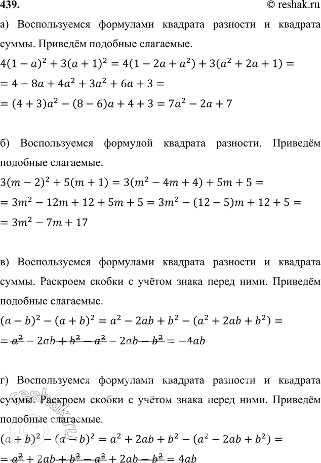
439. а) 4(1 - а)2 + 3(а + 1)2;
б) 3(m - 2)2 + 5(m + 1);
в) (а - b)2 - (а + b)2;
г) (а + b)2 - (а - b)2;
д) 2(х - 1)2 - 3(х + 1)2;
е) 4(а - 2b)2 - 9(2а - b)2;
ж) 3(2 - Зm)2 - 3(2 - 3m)(3m + 2);
з) 2(1 - 5x)2 - 2 (5x + 1)(1 - 5x).
Популярные решебники 7 класс Все решебники
*К сожалению, временные проблемы с публикацией комментариев с мобильных устройств.