Упр.422 ГДЗ Мерзляк 9 класс (Алгебра)
Решение #1 (Учебник 2026)
Решение #2 (Учебник 2026)
Решение #3 (Учебник 2021)
Решение #4 (Учебник 2026)

Рассмотрим вариант решения задания из учебника Мерзляк, Полонская, Якир 9 класс, Просвещение:
Докажите, что при положительных значениях а и b выполняется неравенство а^3 + b^3 >= a^2 b + ab^2.
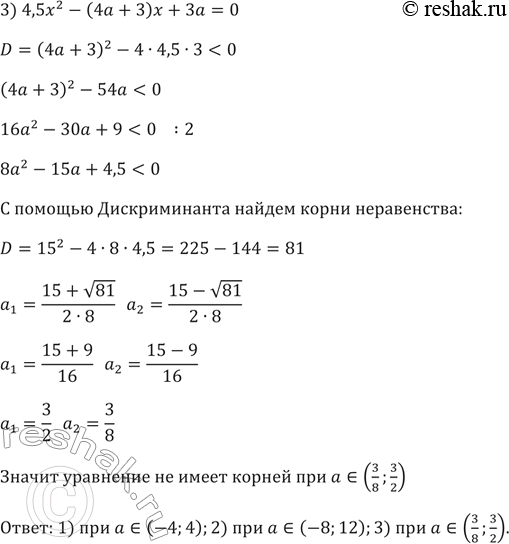
При каких значениях а не имеет корней уравнение:
1) x^2 - ах + 4 = 0;
2) х^2 + (а - 2)х + 25 = 0;
3) 4,5x^2 - (4а + b)х + 3а = 0?
Похожие решебники
Популярные решебники 9 класс Все решебники
*К сожалению, временные проблемы с публикацией комментариев с мобильных устройств.