Упр.42.25 ГДЗ Лукашик 7-9 класс по физике (Физика)
Решение #1

Рассмотрим вариант решения задания из учебника Лукашик, Иванова 8 класс, Просвещение:
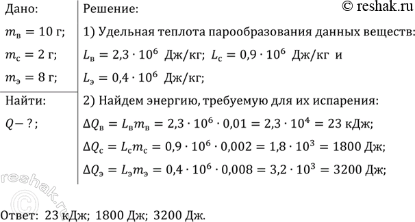
Какое количество теплоты необходимо для обращения в пар воды массой 10 г, спирта массой 2 г, эфира массой 8 г, если каждая жидкость нагрета до температуры кипения?
Популярные решебники 8 класс Все решебники
*К сожалению, временные проблемы с публикацией комментариев с мобильных устройств.