Упр.41.41 ГДЗ Лукашик 7-9 класс по физике (Физика)
Решение #1

Рассмотрим вариант решения задания из учебника Лукашик, Иванова 8 класс, Просвещение:
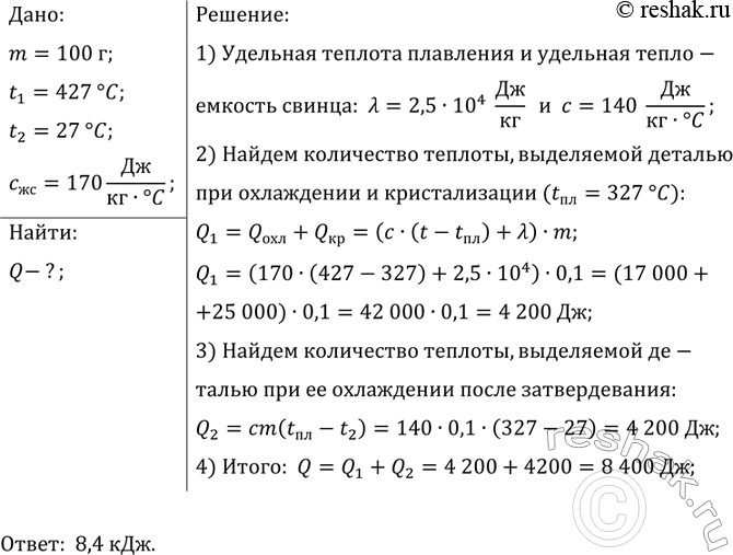
Свинцовая деталь массой 100 г охлаждается от 427 °С до температуры плавления, отвердевает и охлаждается до 27 °С. Какое количество теплоты передает деталь окружающим телам? (Удельную теплоемкость расплавленного свинца принять равной 170 Дж/(кг-°С).)
Популярные решебники 8 класс Все решебники
*К сожалению, временные проблемы с публикацией комментариев с мобильных устройств.