Упр.4.81 ГДЗ Дорофеев Суворова 9 класс (Алгебра)
Решение #1

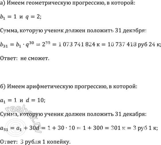
Рассмотрим вариант решения задания из учебника Дорофеев, Суворова, Бунимович 9 класс, Просвещение:
Ученик начальной школы решил в течение декабря копить деньги к Новому году. Действовать он решил следующим образом: 1 декабря положить в копилку 1 к., 2 декабря — 2 к., 3 декабря — 4 к. и т. д. ежедневно удваивая вкладываемую сумму.
1) Сможет ли он выполнить своё намерение? Сколько рублей ему пришлось бы положить в копилку 31 декабря?
2) Сколько рублей ему придётся положить в копилку 31 декабря, если он изменит свой план и будет ежедневно увеличивать вкладываемую сумму на 10 к.?
Популярные решебники 9 класс Все решебники
*К сожалению, временные проблемы с публикацией комментариев с мобильных устройств.