Упр.4.8 ГДЗ Дорофеев Суворова 9 класс (Алгебра)
Решение #1

Рассмотрим вариант решения задания из учебника Дорофеев, Суворова, Бунимович 9 класс, Просвещение:
Определите правило, по которому строится последовательность, запишите следующие два числа в этой последовательности и задайте её формулой п го члена. Найдите десятый и двадцатый члены последовательности.
а) 1; 4; 9; 16; 25;... (c_n);
б) 5; 10; 15; 20; 25;... (x_n);
в) 4; 5; 6; 7; 8;... (a_n);
г) 1; 1/2; 1/3; 1/4; 1/5;... (b_n);
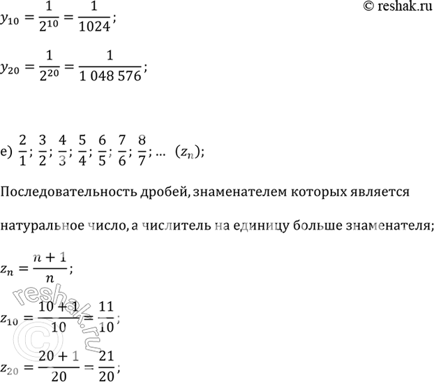
д) 1/2; 1/4; 1/8; 1/16; 132;... (y_n);
е) 2/1; 3/2; 4/3; 5/4; 6/5;... (z_n).
Популярные решебники 9 класс Все решебники
*К сожалению, временные проблемы с публикацией комментариев с мобильных устройств.