Упр.4.4 ГДЗ Дорофеев Суворова 9 класс (Алгебра)
Решение #1

Рассмотрим вариант решения задания из учебника Дорофеев, Суворова, Бунимович 9 класс, Просвещение:
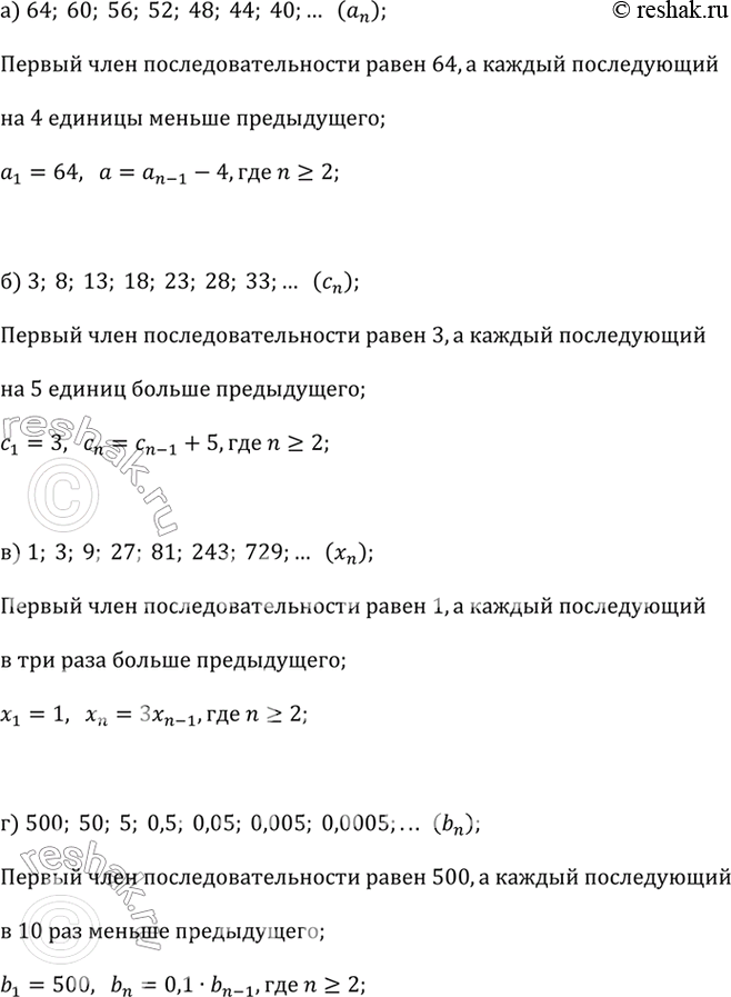
Определите правило, по которому строится последовательность, запишите следующие два члена и задайте её рекуррентным способом:
а) 64; 60; 56; 52; 48; ... (а_n);
б) 3; 8; 13; 18; 23; ... (с_n);
в) 1; 3; 9; 27; 81; ... (х_n);
г) 500; 50; 5; 0,5; 0,05; ... (b_n).
Популярные решебники 9 класс Все решебники
*К сожалению, временные проблемы с публикацией комментариев с мобильных устройств.