Упр.4.77 ГДЗ Дорофеев Суворова 7 класс (Алгебра)
Решение #1

Рассмотрим вариант решения задания из учебника Дорофеев, Суворова, Бунимович 7 класс, Просвещение:
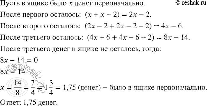
Трое мужчин пришли к парикмахеру. Побрив первого, парикмахер сказал: «Посмотри, сколько денег в ящике стола, положи ещё столько же и возьми два рубля сдачи». То же сказал парикмахер и второму, и третьему. Когда они ушли, оказалось, что в ящике денег нет. Сколько денег было в ящике первоначально?
Популярные решебники 7 класс Все решебники
*размещая тексты в комментариях ниже, вы автоматически соглашаетесь с пользовательским соглашением