Упр.4.76 ГДЗ Дорофеев Суворова 7 класс (Алгебра)
Решение #1

Рассмотрим вариант решения задания из учебника Дорофеев, Суворова, Бунимович 7 класс, Просвещение:
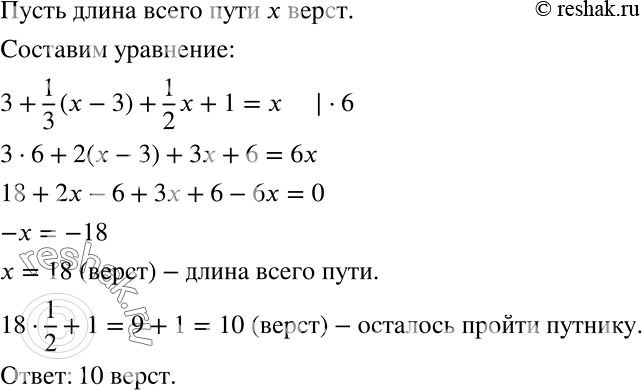
После того как путник прошёл 3 версты и ещё треть оставшегося пути, ему осталось пройти половину пути и ещё 1 версту. Какой путь осталось пройти путнику?
Популярные решебники 7 класс Все решебники
*размещая тексты в комментариях ниже, вы автоматически соглашаетесь с пользовательским соглашением