Упр.4.72 ГДЗ Дорофеев Суворова 9 класс (Алгебра)
Решение #1

Рассмотрим вариант решения задания из учебника Дорофеев, Суворова, Бунимович 9 класс, Просвещение:
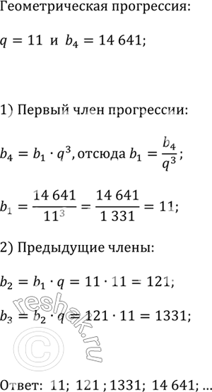
В геометрической прогрессии со знаменателем 11 известен четвёртый член. Выпишите все предыдущие члены этой прогрессии:
...; 14 641; ... .
Популярные решебники 9 класс Все решебники
*К сожалению, временные проблемы с публикацией комментариев с мобильных устройств.