🔥ГДЗ под запретом?

Упр.4.52 ГДЗ Виленкин Жохов 6 класс Часть 2, Просвещение (Математика)

Решение #1 (Учебник 2023)

Изображение Маша собрала 3,6 кг чёрной смородины. Сколько чёрной смородины собрала Даша, если известно, что она собрала:а) на 1,8 кг меньше Маши;        е) 4/3 того, что собрала...

Решение #2 (Учебник 2023)

Изображение Маша собрала 3,6 кг чёрной смородины. Сколько чёрной смородины собрала Даша, если известно, что она собрала:а) на 1,8 кг меньше Маши;        е) 4/3 того, что собрала...
Дополнительное изображение
Дополнительное изображение

Решение #3 (Учебник 2023)

Изображение Маша собрала 3,6 кг чёрной смородины. Сколько чёрной смородины собрала Даша, если известно, что она собрала:а) на 1,8 кг меньше Маши;        е) 4/3 того, что собрала...

Рассмотрим вариант решения задания из учебника Виленкин, Жохов, Чесноков 6 класс, Просвещение:
Маша собрала 3,6 кг чёрной смородины. Сколько чёрной смородины собрала Даша, если известно, что она собрала:
а) на 1,8 кг меньше Маши; е) 4/3 того, что собрала Маша;
б) на 0,4 кг больше Маши; ж) 0,5 того, что собрала Маша;
в) в 2 раза больше Маши; з) 30 % того, что собрала Маша;
г) в 1,2 раза меньше Маши; и) 110 % того, что собрала Маша;
д) 4/9 того, что собрала Маша; к) на 30 % больше Маши?
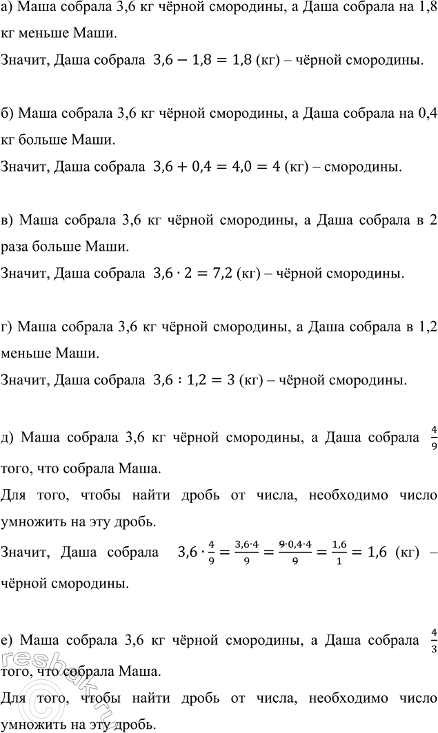
а) Маша собрала 3,6 кг чёрной смородины, а Даша собрала на 1,8 кг меньше Маши.
Значит, Даша собрала 3,6-1,8=1,8 (кг) – чёрной смородины.
б) Маша собрала 3,6 кг чёрной смородины, а Даша собрала на 0,4 кг больше Маши.
Значит, Даша собрала 3,6+0,4=4,0=4 (кг) – смородины.
в) Маша собрала 3,6 кг чёрной смородины, а Даша собрала в 2 раза больше Маши.
Значит, Даша собрала 3,6•2=7,2 (кг) – чёрной смородины.
г) Маша собрала 3,6 кг чёрной смородины, а Даша собрала в 1,2 меньше Маши.
Значит, Даша собрала 3,6:1,2=3 (кг) – чёрной смородины.
д) Маша собрала 3,6 кг чёрной смородины, а Даша собрала 4/9 того, что собрала Маша.
Для того, чтобы найти дробь от числа, необходимо число умножить на эту дробь.
Значит, Даша собрала 3,6•4/9=(3,6•4)/9=(9•0,4•4)/9=1,6/1=1,6 (кг) – чёрной смородины.
е) Маша собрала 3,6 кг чёрной смородины, а Даша собрала 4/3 того, что собрала Маша.
Для того, чтобы найти дробь от числа, необходимо число умножить на эту дробь.
Значит, Даша собрала 3,6•4/3=(3,6•4)/3=(3•1,2•4)/3=4,8/1=4,8 (кг) – чёрной смородины.
ж) Маша собрала 3,6 кг чёрной смородины, а Даша собрала 0,5 того, что собрала Маша.
Для того, чтобы найти дробь от числа, необходимо число умножить на эту дробь.
Значит, Даша собрала 3,6•0,5=1,80=1,8 (кг) – смородины.
з) Маша собрала 3,6 кг чёрной смородины, а Даша собрала 30% того, что собрала Маша.
Любое число процентов можно записать в виде десятичной дроби или натурального числа. Для этого необходимо число, стоящее перед знаком %, разделить на 100.
Тогда, 30%=30:100=0,30=0,3, то есть получаем, что Даша собрала 0,3 того, что собрала Маша.
Для того, чтобы найти дробь от числа, необходимо число умножить на эту дробь.
Значит, Даша собрала 3,6•0,3=1,08 (кг) – чёрной смородины.
и) Маша собрала 3,6 кг чёрной смородины, а Даша собрала 110% того, что собрала Маша.
Любое число процентов можно записать в виде десятичной дроби или натурального числа. Для этого необходимо число, стоящее перед знаком %, разделить на 100.
Тогда, 110%=110:100=1,10=1,1, то есть получаем, что Даша собрала 1,1 того, что собрала Маша.
Для того, чтобы найти дробь от числа, необходимо число умножить на эту дробь.
Значит, Даша собрала 3,6•1,1=3,96 (кг) – чёрной смородины.
к) Маша собрала 3,6 кг чёрной смородины, а Даша собрала на 30% больше Маши.
Любое число процентов можно записать в виде десятичной дроби или натурального числа. Для этого необходимо число, стоящее перед знаком %, разделить на 100.
Тогда, 30%=30:100=0,30=0,3, то есть получаем, что Даша собрала на 0,3 больше того, что собрала Маша.
Для того, чтобы найти дробь от числа, необходимо число умножить на эту дробь.
Значит, Даша собрала больше, чем Маша на 3,6•0,3=1,08 (кг) – чёрной смородины.
Следовательно, Даша собрала 3,6+1,08=4,68 (кг) - смородины.
Для того, чтобы перемножить две десятичные дроби, необходимо умножить их как натуральные числа, не обращая внимание на запятые; в полученном произведении отделить запятой справа столько цифр, сколько их стоит после запятых в обоих множителях вместе.
Для того, чтобы разделить десятичную дробь на десятичную, необходимо перенести в делимом и делителе запятые вправо на столько цифр, сколько их содержится после запятой в делителе; выполнить деление на натуральное число.

*Цитирирование задания со ссылкой на учебник производится исключительно в учебных целях для лучшего понимания разбора решения задания.
*К сожалению, временные проблемы с публикацией комментариев с мобильных устройств.