🔥ГДЗ под запретом?

Упр.4.5 ГДЗ Виленкин Жохов 5 класс Часть 1, Просвещение (Математика)

Решение #1 (Учебник 2023)

Изображение Напишите формулу для вычисления периметра P квадрата со стороной a. Вычислите по этой формуле:а) периметр квадрата, если его сторона равна 11 м;б) сторону квадрата,...

Решение #2 (Учебник 2023)

Изображение Напишите формулу для вычисления периметра P квадрата со стороной a. Вычислите по этой формуле:а) периметр квадрата, если его сторона равна 11 м;б) сторону квадрата,...

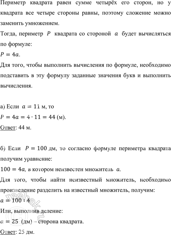
Рассмотрим вариант решения задания из учебника Виленкин, Жохов, Александрова 5 класс, Просвещение:
Напишите формулу для вычисления периметра P квадрата со стороной a. Вычислите по этой формуле:
а) периметр квадрата, если его сторона равна 11 м;
б) сторону квадрата, если его периметр равен 100 дм.

*Цитирирование задания со ссылкой на учебник производится исключительно в учебных целях для лучшего понимания разбора решения задания.
*К сожалению, временные проблемы с публикацией комментариев с мобильных устройств.