🔥ГДЗ под запретом?

Упр.4.4 ГДЗ Виленкин Жохов 5 класс Часть 1, Просвещение (Математика)

Решение #1 (Учебник 2023)

Изображение Напишите формулу для вычисления периметра P прямоугольника, где стороны обозначены буквами a и b. Вычислите по этой формуле:а) периметр прямоугольника, если его...

Решение #2 (Учебник 2023)

Изображение Напишите формулу для вычисления периметра P прямоугольника, где стороны обозначены буквами a и b. Вычислите по этой формуле:а) периметр прямоугольника, если его...
Дополнительное изображение

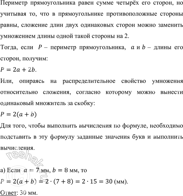
Рассмотрим вариант решения задания из учебника Виленкин, Жохов, Александрова 5 класс, Просвещение:
Напишите формулу для вычисления периметра P прямоугольника, где стороны обозначены буквами a и b. Вычислите по этой формуле:
а) периметр прямоугольника, если его стороны равны 7 мм и 8 мм;
б) сторону прямоугольника, если его периметр равен 34 дм, а другая сторона - 6 дм.

*Цитирирование задания со ссылкой на учебник производится исключительно в учебных целях для лучшего понимания разбора решения задания.
*К сожалению, временные проблемы с публикацией комментариев с мобильных устройств.