Упр.4.23 ГДЗ Дорофеев Суворова 9 класс (Алгебра)
Решение #1

Рассмотрим вариант решения задания из учебника Дорофеев, Суворова, Бунимович 9 класс, Просвещение:
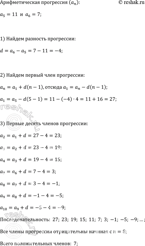
В арифметической прогрессии (а_n) известны а_5 и а_6:
...; 11; 7; ... .
Запишите все предшествующие члены этой прогрессии и все последующие до десятого члена включительно. Сколько положительных членов в этой прогрессии? Начиная с какого номера члены прогрессии отрицательны?
Популярные решебники 9 класс Все решебники
*размещая тексты в комментариях ниже, вы автоматически соглашаетесь с пользовательским соглашением