🔥ГДЗ под запретом?

Упр.4.21 ГДЗ Виленкин Жохов 5 класс Часть 1, Просвещение (Математика)

Решение #1 (Учебник 2023)

Изображение Лыжник двигался 3 ч со скоростью х км/ч и 2 ч со скоростью у км/ч. Сколько километров прошёл лыжник за эти 5 ч? Составьте выражение для решения задачи и найдите его...

Решение #2 (Учебник 2023)

Изображение Лыжник двигался 3 ч со скоростью х км/ч и 2 ч со скоростью у км/ч. Сколько километров прошёл лыжник за эти 5 ч? Составьте выражение для решения задачи и найдите его...

Рассмотрим вариант решения задания из учебника Виленкин, Жохов, Александрова 5 класс, Просвещение:
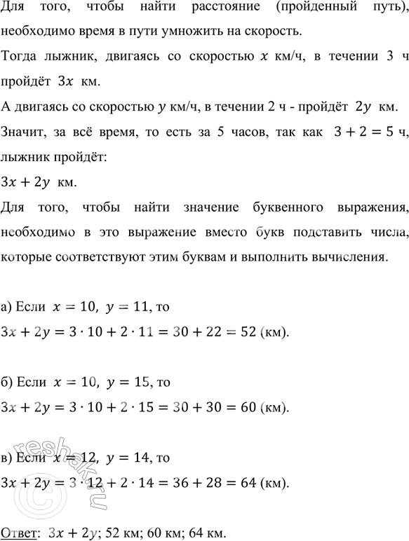
Лыжник двигался 3 ч со скоростью х км/ч и 2 ч со скоростью у км/ч. Сколько километров прошёл лыжник за эти 5 ч? Составьте выражение для решения задачи и найдите его значение при: а) х = 10, у = 11; б) х = 10, у = 15; в) х = 12, у = 14.


*Цитирирование задания со ссылкой на учебник производится исключительно в учебных целях для лучшего понимания разбора решения задания.
*К сожалению, временные проблемы с публикацией комментариев с мобильных устройств.