Упр.4.19 ГДЗ Дорофеев Суворова 7 класс (Алгебра)
Решение #1

Рассмотрим вариант решения задания из учебника Дорофеев, Суворова, Бунимович 7 класс, Просвещение:
Анализируем и рассуждаем (354 — 355)
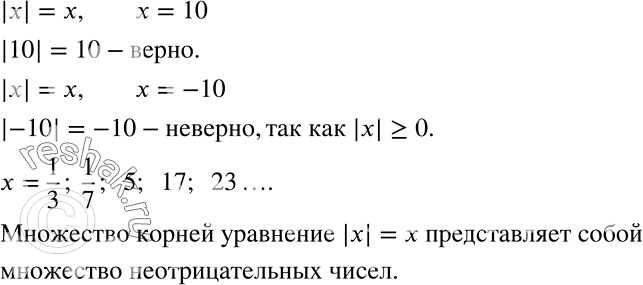
354 Проверьте, что число 10 является корнем уравнения |х| = х, а число -10 его корнем не является. Укажите ещё несколько корней этого уравнения. Что представляет собой множество корней уравнения |х| = х?
Популярные решебники 7 класс Все решебники
*размещая тексты в комментариях ниже, вы автоматически соглашаетесь с пользовательским соглашением